AutoReview for Power Automate

AutoReview is an automated code review tool for Power Automate. It extracts all key information from the flow, generates a configurable scoring review, and interactive diagram. It is available as a Chromium extension, Windows app, Power Platform connector, and API.

Microsoft Store Power Platform Chrome Store Edge Store API VS Code Web App


Files

AutoReview can create 3 different files from your flow (html based that can be download and used independently).

Report: the review extracts all key information from the flow including:

  • Variables
  • Actions
    • Name
    • Inputs
    • Run After
    • Nesting
  • Connector Details
  • Trigger Info
  • Exception Handling
  • Connections

Review: Includes all report information and scores for:

  • Action Count/Complexity
  • Variable Count
  • Compose Use
  • Connector Settings

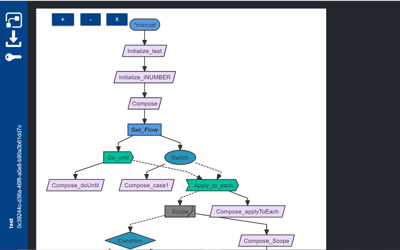
Diagram: An interactive visual representation of the flow in SVG format

https://autoreview.powerdevbox.com https://app.swaggerhub.com/apis/PowerDevBox/AutoReview/2.0.0

Live Examples

Click to Open
slide 1 of 3

Power Platform Connector

ar1
ar2

The AutoReview Connector currently has 3 actions:

  • Information: Connector updates, usage, key expiration
  • JSON: Returns key information about the flow in json format, including actions, variables, connections
  • File: Creates HTML of the AutoReview Review file to be saved as a file and opened (Report & Diagram coming soon)

https://learn.microsoft.com/en-us/connectors/autoreview/

Windows Application

ar1
ar2

The AutoReview App matches the Chrome Extensions with the following features:

  • All Files: Review, Report and Diagram
  • Solution: Solution information
  • Excel Exports: Variables, Actions and Connections
  • JSON Data
  • Flow Definition
  • Compare With Previous: Differences between 2 flows
  • Open From Zip File: Right click on anu Zip file to open *Not in Ext

https://apps.microsoft.com/detail/9mzzvsp03808?hl=en-US&gl=US

VS Code Extension

ar1
ar2

The AutoReview VS Code Extension has the following features:

  • Flow Actions: Lists all flow actions/li>
  • Flow Connections: Lists all flow connections
  • Flow Diagram:Shows visual diagram of the flow (powered by nomnoml)/li>
  • Flow Details: Quick show message showing count of actions, trigger, and if it is premium

https://marketplace.visualstudio.com/items?itemName=PowerDevBox.autoreview-powerautomate

Chrome Extension

ar1
ar2

The AutoReview Extension matches the Windows App with the following features:

  • All Files: Review, Report and Diagram
  • Solution: Solution information
  • Excel Exports: Variables, Actions and Connections
  • JSON Data
  • Flow Definition
  • Compare With Previous: Differences between 2 flows
  • Open current flow on screen *Not in App

https://chromewebstore.google.com/detail/autoreview-for-power-auto/laaendfpgmhjilhjkbebekgdgfjaaji https://microsoftedge.microsoft.com/addons/detail/autoreview/hcfghiolngicahomcoalaakoobpkefkj

Support Docs

Image

Guide

Guide to use AutoReview

Image

Change Log

List of all updates

Image

Configs

Download config files to update your AutoReview

Image

Schema

Schema of AutoReview Data output

Image

Demo Flow

Download solution with Demo AutoReview